![]() |
| 部品セットの選び方 |
| ご注意!車を改造される方へ |
|
ここに記載しています部品やユニットや完成品等で車の改造を行う場合は、あくまでも自己責任で行って下さい。
車の電気系統をいじることは、万が一不具合があった場合に交通事故になりかねません。改造しようとする車の標準の仕様や電気配線系を十分把握した上で自己責任で行うことをお願いします。 なお、弊社が販売している部品やユニットや完成品などを使用して万が一車が故障・破損・火災・事故・整備不良等ありましても弊社では一切責任を負いかねますのでご了承下さい。 注意!:道路運送車両の保安基準(国土交通省) |
|
【LED減光回路】 |
| 内 容 | 品 名 | 仕 様 | LED最大接続数 |
| テールランプ | LY-010B(部品) | 1A/ブレーキA・スモールB入力 | 赤20mA/200個、30mA/90個、60mA/45個 (12V車限定) |
| テールランプ | AQP-020W-K(キット) | 2A/ブレーキA・スモールB入力 | 赤20mA/400個、30mA/180個、60mA/90個 (12V車限定) |
| テールランプ | AQP-030W(完成品) LY-030B(部品) | 3A/ブレーキA・スモールB入力 | 赤20mA/600個、30mA/300個、60mA/150個 (12V車限定) |
| テールランプ | AQP-224W-K (*24V車) | 2A/ブレーキA・スモールB入力 | 赤20mA/800個、30mA/360個、60mA/180個 (24V車の場合) |
| 内 容 | 品 名 | 仕 様 | LED最大接続数 |
| ルームランプ | LY-015B | 1A/調光 | φ5LED白×100個 |
| ルームランプ | LY-002B | 0〜20mA調光×2列 | φ5LED白×6個 |
※LY-010B、AQP-020W-K、AQP-030W、LY-030Bの構成は同じで出力容量は異なります。 LEDはFlux LEDをお勧めします。 |
|
【テールランプに必要な部品構成】 @減光ユニット(LY-010B、AQP-020W-K、AQP-030W、LY-030Bなど) AFlux LED (φ5でもよい) B電流制限用(CRDか抵抗) C基板・配線材・ケース・ヒューズなど |
|
【LED点滅回路】 |
| 内 容 | 品 名 | 仕 様 | LED最大接続数 |
| ウインカー (出力側スイッチ) | LF-018B | 3A/ONスタート | 黄20mA/600個、30mA/300個、60mA/150個 |
| ウインカー (出力側スイッチ) | LF-026B LF-027B | 1A/中途発振 | 黄20mA/200個、30mA/90個、60mA/45個 |
| ウインカー (出力側スイッチ) | AQP-355F-K | 3A/中途発振/キット | 黄20mA/600個、30mA/270個、60mA/135個 |
| ウインカー (入力側スイッチ) | LF-026B LF-027B | 1A/ONスタート | 黄20mA/200個、30mA/90個、60mA/45個 |
| ウインカー (入力側スイッチ) | AQP-355F-K | 3A/ONスタート/キット | 黄20mA/600個、30mA/270個、60mA/135個 |
| ウインカー (入力側スイッチ) | LF-006B | 1A/ONスタート/ハザード | 黄20mA/200個、30mA/90個、60mA/45個 |
※LEDはFlux LEDをお勧めします。 |
|
【遅延OFF回路】 |
| 内 容 | 品 名 | 仕 様 | LED最大接続数 |
| ルームランプ遅延ON/OFF | AK-007B | 0〜20mA×5列 | φ5LED白×15個 |
| ルームランプ遅延OFF | BS-006 | 1A(電球使用可) | φ5LED白×100個 |
| ルームランプ遅延OFF | BS-005 | 0.25A | φ5LED白×24個 |
|
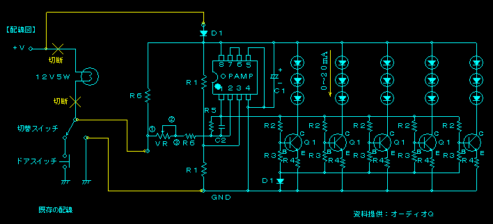
BS-006の配線例 |
AK-007Bの配線例 |
| * |