![]() |
|
古いシェーバーを再利用して懐中電灯のCASEとして改造できました。携帯電話用の充電式リチウムイオン電池(3.6V/550mAh)が二つありますので、電池の無駄にならないように、一つの電池を電灯の電源として再利用しよう考えましたが…
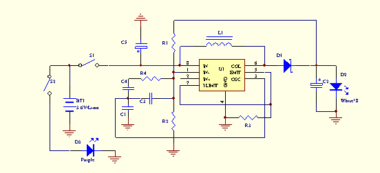
8PCSのハイライト白色LEDは発光源として、直列接続して組み合わせできました。 一般的に、白色LEDに3.5Vほどの電圧を印加して、消費電流はおよそ20mAになります。8PCSのLEDを直列接続しますので、28Vの電圧が必要です。よって、米national semiconductor 社製のLM3578(入力電圧2〜40V)にてBOOST回路を作成しました。実測BOOST回路の出力は、電圧28.22V/電流20mAです、電池は電圧3.94V/電流184mAです。チップ部品をよく使い、Assemblyした回路基板はちっちゃいなので、CASEに収納できました。 3.6Vの電源を紫色LEDに印加すれば、簡単な紙幣認識装置ができます。 適当のスイッチを選択しシェーバーのスイッチと組み合わせします。ライト又は紫色LEDの電源ON/OFFできます。電池をCASEに固定しましたので、外部充電器と接続用のコネクタを装備しました。 |
LEDライト回路図
内部実装ASSEMBLY写真
|
ライトの輝き写真
|
|
|
|
紙幣認識写真
| 香港ドールの100ドール及び中国人民幣の100元にて、偽金検出 装置の確認ができました。『100』の偽造防止マックがはっきり見えます。 日本円の一万札、五千札、一千札の紙幣にて確認しましたが、偽造防止 マックはどこか分かりません。 |
|
|
|
|